Listen To Our Podcast🎧

The Complete Guide to AML Compliance for Fintechs in 2026
• 7 min
The Complete Guide to AML Compliance for Fintechs in 2026
Secure. Automate. – The FluxForce Podcast

AML compliance fintech 2026 demands more than a checkbox approach. Regulators in the US, EU, and UK have made clear that digital-first financial firms now face examination frameworks comparable to traditional banks. The combination of updated FinCEN guidance, FATF recommendations on digital payment providers, and new EU AI Act provisions targeting algorithmic decision-making in financial services means the stakes for compliance teams have risen sharply this year.

This guide covers the essentials: building or auditing your BSA/AML program, selecting the right aml compliance software, filing SARs correctly, and deploying kyc automation without creating new regulatory exposure. Whether your compliance team has three people or thirty, the regulatory floor is the same. What changes is how you stretch your resources to meet it.

Start here if you are auditing your program or building one from scratch.

What Is AML Compliance and Why Fintechs Face New Pressure in 2026

AML compliance is the structured set of policies, controls, and procedures that financial institutions maintain to detect, prevent, and report suspected money laundering. For fintechs, that means satisfying Bank Secrecy Act obligations, meeting FATF recommendations, and navigating newer frameworks like the EU's Anti-Money Laundering Directive.

The regulatory shift in 2026 is specific. FinCEN's enforcement actions and SAR filing guidance from 2024 and 2025 targeted digital wallet providers and payment platforms directly, signaling that fintech AML compliance is subject to the same examination standards as traditional banking. If your firm processes payments, extends credit, or holds customer funds, your program will be evaluated accordingly.

The Core Pillars of a Fintech AML Program

A functional AML compliance program has five components:

  1. Customer Identification Program (CIP) - Collect and verify customer identity at onboarding
  2. Customer Due Diligence (CDD) - Understand customer risk and the nature of the relationship
  3. Transaction monitoring - Flag unusual patterns using rules, models, or a combination
  4. SAR and CTR filing - Submit regulatory reports when required thresholds and red flags are met
  5. Independent testing and training - Audit the program's effectiveness and keep staff current

These components are interdependent. Weak CDD produces alerts on the wrong customer population. Undertrained analysts miss obvious red flags even when the monitoring system surfaces them correctly.

Why Regulators Are Watching Fintechs More Closely

The Financial Action Task Force (FATF) published guidance specifically for digital payment providers in 2024, citing cross-border transaction velocity and customer pseudonymity as elevated risk factors. US regulators followed with examination procedures that now closely mirror what banks face.

Many fintechs built compliance programs reactively during rapid growth. Examinations in 2026 are looking explicitly for proactive, documented risk management, not just minimum technical compliance.

Flowchart showing the 5 core pillars of an AML compliance program for fintechs: CIP feeds into CDD, which feeds into Transaction Monitoring, then into SAR/CTR Filing, then into Independent Testing, with an audit feedback loop back to CIP

The BSA/AML Compliance Checklist Every Fintech Team Needs

A bsa aml compliance checklist gives your team a structured way to confirm that nothing critical is missing. The FFIEC BSA/AML Examination Manual is the closest thing the industry has to an official reference document, and working through it before any examination is time well spent.

A practical working checklist covers:

  • Written AML policy approved by senior management and the board
  • Designated BSA/AML compliance officer with documented authority and reporting lines
  • Risk-based CIP and CDD procedures
  • Documented transaction monitoring rules with escalation workflow
  • SAR filing process with review checkpoints and deadline tracking
  • CTR filing procedure for cash transactions over $10,000
  • OFAC screening integrated at onboarding and on an ongoing basis
  • Annual employee training with attendance records
  • Independent program testing completed at least annually

This checklist applies regardless of institution size. bsa aml compliance community banks operate under the same BSA framework as large financial institutions. The scale of operations differs; the compliance obligations do not.

Customer Identification Program and KYC/CDD Requirements

Your CIP must collect name, date of birth, address, and an identification number at minimum. CDD goes further: you need to understand the purpose of the customer relationship, assign a risk rating, and for legal entity customers, verify beneficial ownership. The Corporate Transparency Act, fully effective in 2025, requires most US businesses to register beneficial ownership with FinCEN, which simplifies verification but does not replace the obligation to check and retain records.

Transaction Monitoring and CTR Filing Rules

CTR filing rules require a Currency Transaction Report for any cash transaction exceeding $10,000. Structuring, where a customer deliberately breaks transactions into smaller amounts to avoid that threshold, is itself a federal crime and must be flagged explicitly in your monitoring configuration. Static threshold rules alone miss structuring patterns, which is why behavioral monitoring is now a baseline examination expectation.

Ongoing Risk Assessment and Internal Controls

Your aml risk assessment guide should be a living document, not a one-time exercise at program launch. Risk assessments require updates whenever you launch new products, onboard new customer segments, or enter new markets. An outdated risk assessment is read by examiners as a program management failure, not a minor oversight.

BSA/AML compliance checklist infographic with 9 key requirements, each with a visual icon: written AML policy, designated compliance officer, CIP and CDD procedures, transaction monitoring rules, SAR filing workflow, CTR filing procedure, OFAC screening, annual training records, independent program audit

AML Compliance Software: Automating What Used to Take Weeks

The right aml compliance software changes what your analysts spend their time on. A well-configured platform surfaces the 10 to 15 cases that genuinely need review each day rather than 200. That difference is not cosmetic. Anti money laundering technology has matured to the point where machine learning models adapt to individual customer behavior patterns instead of relying solely on static threshold rules.

That distinction matters because money launderers actively probe threshold-based systems. A static rule flagging all transactions above $9,500 trains bad actors to send $9,400. A model trained on behavioral baselines does not reveal its detection logic in the same way.

For a detailed comparison of rule-based and AI-driven approaches to alert management, see Reducing False Positives: Rule-Based Systems vs. AI-Driven Solutions.

How AI-Powered Detection Reduces False Positives

Legacy AML systems produce false positive rates between 95% and 99%, meaning fewer than one in twenty alerts results in a SAR. That is not a quality metric; it is an economics problem. Analyst time is expensive, and teams buried in low-quality alerts miss real cases in the noise.

Agentic AI implementations have demonstrated false positive reductions of up to 80% in production deployments, directly translating to compliance teams that spend more time on genuine risk. Anti money laundering technology 2026 combines graph analytics, behavioral baselines, and network analysis to score alerts in context rather than in isolation. Two identical transaction amounts from the same account can carry very different risk scores when counterparty relationships and historical behavior are factored in.

The biggest implementation challenge for most fintechs is data quality, not the algorithm. AML compliance software needs clean, real-time transaction data enriched with counterparty information and current customer risk profiles. Before selecting any platform, map exactly where your customer records live, how transactions are stored, and what latency is acceptable between a transaction event and an alert appearing in the review queue.

Bar chart comparing average false positive rates across three AML technology approaches: Legacy rule-based systems at 95-99%, ML-enhanced hybrid systems at 40-60%, and AI/agentic systems at 5-20%, showing dramatic efficiency improvement with modern anti-money laundering technology

SAR Filing Requirements in 2026: Best Practices That Actually Work

The sar filing requirements 2026 have not changed the core threshold. A Suspicious Activity Report is required when a transaction involves at least $5,000 (or $2,000 for money services businesses) and you know, suspect, or have reason to suspect the funds involve illegal activity. The 30-calendar-day filing window from detection applies, extended to 60 days when no suspect can be identified. Those deadlines are not flexible.

What has changed is FinCEN's expectations around narrative quality and documentation behind no-file decisions. Most SAR-related exam findings trace back to narratives that describe transactions without explaining why they are suspicious.

What Triggers a Suspicious Activity Report

Common triggers your monitoring system should cover:

  • Structuring or round-dollar transactions at regular intervals
  • Transaction volume inconsistent with the documented customer profile
  • High-velocity payments to previously unknown counterparties in elevated-risk jurisdictions
  • Customers refusing to provide source-of-funds documentation when requested
  • Patterns matching known typologies: layering through multiple accounts, rapid movement through intermediaries

A suspicious activity report guide most compliance officers wish they had earlier is simply a documented decision log. When your analyst reviews an alert and clears it without filing, that rationale must be recorded. FinCEN examiners review no-file decisions specifically during examinations, and undocumented clearances are a consistent finding.

SAR Filing Best Practices to Avoid Regulatory Penalties

sar filing best practices come down to three things: complete data, quality narratives, and consistent timing. The narrative is where most teams fall short.

"Customer sent $8,000 to an unknown account" is a description. "Customer with a documented salary of $45,000 annually sent $8,000 in three transactions over four days to an account in a jurisdiction identified as high-risk for trade-based money laundering, with no documented business relationship and no response to a source-of-funds inquiry" is a SAR narrative. That distinction is what separates clean exam findings from citations.

How Improving SAR Filing Efficiency Helps Your Team

sar filing efficiency is about more than speed. Structured SAR templates that pre-populate transaction data fields and flag incomplete information before submission reduce per-filing time from several hours to under one hour in most cases. Modern AML platforms include built-in SAR workflow tools. If yours does not, that is a gap worth addressing before your next high-volume filing period.

KYC Automation and Enhanced Due Diligence in 2026

kyc automation 2026 has two distinct applications: onboarding acceleration and ongoing monitoring. Getting both right requires understanding where automation genuinely reduces risk from where it creates a false sense of coverage.

Regulatory guidance is direct on this point: automation does not reduce your due diligence obligation. It changes how you fulfill it. If an automated ID verification system clears a customer on a sanctions list, the liability stays with your institution. The systems must work, and the oversight must be real.

For an applied view of how KYC integrates with AML checks across different product contexts, see AML Risk Checks in Policy Issuance: KYC/AML and Identity Verification Strategy.

KYC CDD Requirements Banks Must Meet in 2026

kyc cdd requirements banks face now include mandatory beneficial ownership verification for any legal entity customer where an individual holds 25% or more equity interest. The Corporate Transparency Act registry simplifies the verification step but does not replace it. You still need to check the registry, retain the verification record, and refresh it when ownership changes occur.

Ongoing CDD is the area most firms underinvest in. Onboarding checks are accurate at a point in time. A customer who was low-risk in 2022 may look very different today. Periodic CDD refresh, triggered by risk score changes or elapsed time intervals, is now a standard examination expectation at most regulatory bodies.

Enhanced Due Diligence Guide for High-Risk Customers

enhanced due diligence guide requirements apply to politically exposed persons, customers in high-risk geographies, and businesses in designated high-risk sectors. EDD in practice means:

  • Senior management approval before onboarding is completed
  • Source of wealth documentation in addition to source of funds
  • Enhanced transaction monitoring with lower alert thresholds than standard accounts
  • More frequent CDD refresh intervals

The honest tradeoff here: a single SAR with insufficient supporting documentation typically costs more analyst time to remediate than the two hours spent verifying source of wealth at onboarding.

How Small Fintech Teams Can Handle BSA/AML Compliance

fintech bsa aml small team management is a real operational constraint. A three-person compliance team cannot run an identical program to a 50-person department at a regional bank. The regulatory expectation is still a functional, risk-based program that demonstrates competence when examined, but the path to that outcome looks different at smaller scale.

For context on how AML screening applies under similar resource constraints in a lending context, see AML Screening in Digital Lending.

Prioritizing Your AML Risk Assessment

The aml risk assessment guide approach for small teams starts with honest scoping. What products does your firm offer? What customer segments does it serve? Which of those carry the most inherent risk? A small team that concentrates program strength where risk is highest will produce better compliance outcomes than a team spreading effort uniformly across all activities.

Examiners are looking for evidence that you understand your own risk profile, not that you have addressed every conceivable scenario. A current, well-documented risk assessment is more valuable than an outdated one that covers more ground.

Building an AML Program With Limited Resources

Two investments make the biggest practical difference for small fintech AML teams:

  1. Technology: The right AML compliance software cuts per-alert workload enough that small teams can achieve quality outcomes. At three analysts reviewing 20 well-scored alerts daily, you can do thorough work. At three analysts reviewing 200 undifferentiated alerts, you cannot.
  2. External expertise: Annual independent testing does not require a large consulting engagement. Specialized BSA/AML consultants who understand fintech business models cost significantly less than generalist firms and typically produce more actionable findings.

Third-party managed services for SAR and CTR filing are worth evaluating if your transaction volume is moderate and your internal team is consistently stretched.

anti money laundering technology is evolving faster than the regulatory frameworks designed to govern it. Graph analytics now maps counterparty networks across millions of transactions in seconds. Behavioral biometrics flags account takeover on the same platform monitoring payment patterns. Tools considered experimental in 2023 are production-grade today, and fintechs that have not updated their monitoring infrastructure are operating with a growing detection gap.

For context on how API architecture decisions affect your compliance monitoring setup, see AI-Powered API Gateways for Seamless Fintech Compliance.

The EU AI Act's Impact on Financial Services Compliance

eu ai act financial services provisions classify certain AML-related AI tools as high-risk systems, which triggers documentation, human oversight, and model explainability requirements. If your AML compliance software uses a machine learning model to score customer risk or generate transaction alerts, you need to demonstrate that the model's outputs can be explained to regulators and that humans remain in the decision loop for consequential outcomes.

Model risk management programs, already standard practice at banks, will need to extend to fintech AML systems operating in EU markets. Compliance timelines vary by system type, but the expectation is that governance over high-risk AI is in place before the relevant provisions activate for your product category.

Real-Time Screening and Graph Analytics in AML

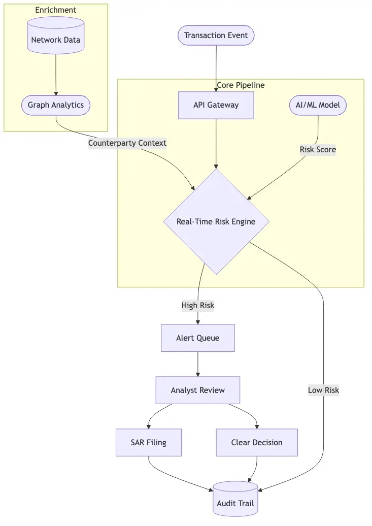
The shift from batch to real-time AML screening is the most consequential operational change in the anti money laundering technology 2026 space. Batch processing meant a transaction could clear before the associated alert reached an analyst. Real-time screening means the alert fires at transaction time, enabling a hold or additional verification step before funds move.

Graph analytics adds a second dimension: scoring not just the transaction itself but the entire counterparty network context. A payment that appears clean in isolation changes profile entirely when the counterparty connects to known high-risk entities across multiple accounts and jurisdictions.

Architecture diagram of a real-time AML screening system: Transaction Event enters an API Gateway, flows to a Real-Time Risk Engine powered by an AI/ML model, generates alerts in an Alert Queue, proceeds to Analyst Review, then branches to either SAR Filing or a Clear decision logged in an Audit Trail. A Graph Analytics Enrichment layer runs in parallel feeding counterparty network context into the Risk Engine

Onboard Customers in Seconds

Verify identities instantly with biometrics and AI-driven checks to reduce drop-offs and build trust from day one.
Start Free Trial
Onboard customers with AI-powered identity verification

Conclusion

AML compliance fintech 2026 is no longer a back-office concern. It is a business continuity question. Fintechs that enter regulatory examination without current risk assessments, accurate SAR filings, and functional kyc automation face remediation timelines and costs that dwarf what a well-operated aml compliance program costs to maintain.

The firms that handle 2026 examinations well share consistent characteristics: documented programs with board-level approval, aml compliance software that keeps analyst alert volumes manageable, SAR narratives that explain rather than describe, and customer due diligence processes treated as ongoing practice rather than a one-time event.

If you are building or auditing your program now, start with the BSA/AML compliance checklist in this guide. Then work through your risk assessment to identify where your gaps are most significant. The goal is not a perfect program on day one. The goal is a defensible, improving program that demonstrates genuine competence to any examiner who reviews it.

Frequently Asked Questions

AML compliance is the framework of policies, procedures, and controls that financial institutions use to detect, prevent, and report money laundering. For banks and fintechs, this includes maintaining a Customer Identification Program (CIP), conducting Customer Due Diligence (CDD), monitoring transactions for suspicious patterns, and filing Suspicious Activity Reports (SARs) and Currency Transaction Reports (CTRs) with regulators such as FinCEN. A functioning AML compliance program must be approved by senior management, tested independently at least annually, and supported by ongoing staff training.

AML compliance for fintechs means meeting the same Bank Secrecy Act (BSA) requirements that apply to traditional banks, including customer verification at onboarding, transaction monitoring for suspicious activity, and timely SAR and CTR filing with FinCEN. Fintechs are subject to the same examination standards as banks, with FinCEN enforcement actions in 2024 and 2025 confirming that digital-first business models receive no reduced-standard treatment. The obligations are identical; the challenge is meeting them with typically smaller compliance teams and faster-scaling customer volumes.

A BSA/AML compliance checklist covers the core program requirements under the Bank Secrecy Act: a written AML policy approved by the board, a designated BSA/AML compliance officer with documented authority, risk-based CIP and CDD procedures, a transaction monitoring system with documented rules, SAR filing workflows with review checkpoints, CTR filing procedures for cash transactions over $10,000, OFAC screening at onboarding and on an ongoing basis, annual employee training with attendance records, and independent program testing at least once per year. The FFIEC BSA/AML Examination Manual is the reference document examiners use when auditing your program against these requirements.

BSA/AML compliance for community banks requires the same foundational program elements as larger institutions: a board-approved AML policy, a designated BSA/AML compliance officer, risk-based CIP and CDD, transaction monitoring, and timely SAR and CTR filing. The Bank Secrecy Act does not differentiate based on institution size. Community banks and fintechs with smaller teams typically address this by focusing program strength on their highest-risk customer segments and products, and by investing in AML compliance software that reduces per-alert review workload.

AML compliance software is a technology platform that automates transaction monitoring, alert scoring, customer risk rating, and regulatory filing workflows for financial institutions. Modern AML software uses machine learning models to reduce false positive alert rates, which in legacy rule-based systems typically run between 95% and 99%. By surfacing only the highest-priority alerts for analyst review, AML compliance software allows small fintech compliance teams to operate effectively without reviewing hundreds of low-quality alerts each day. Most platforms also include built-in SAR and CTR filing workflow tools.

Anti-money laundering technology refers to the tools and platforms used to detect, prevent, and report money laundering in financial services. This includes transaction monitoring systems, identity verification tools, graph analytics engines that map counterparty networks, behavioral analytics models, and AI-powered risk scoring platforms. In 2026, the leading AML technology combines real-time transaction screening with behavioral baselines and network analysis to identify suspicious patterns faster and with significantly fewer false positives than traditional rule-based systems.

For a small fintech BSA/AML team, effective compliance starts with a current, honest risk assessment that focuses resources on the highest-risk products and customer segments rather than treating all activities equally. The most important investments are AML compliance software that reduces per-alert workload and external BSA/AML consultants for annual independent testing. With the right technology, a three-person team reviewing 20 well-scored alerts daily can maintain a defensible program. Regulatory examiners evaluate program quality, documentation, and evidence of continuous improvement, not team size.

Enjoyed this article?

Subscribe now to get the latest insights straight to your inbox.

Recent Articles