Listen To Our Podcast🎧

PEP Screening: A Practical Guide for Compliance Officers
• 7 min
PEP Screening: A Practical Guide for Compliance Officers
Secure. Automate. – The FluxForce Podcast

PEP screening compliance guide programs sit at the center of every serious anti-money laundering strategy, yet most compliance teams still treat PEP checks as a one-time checkpoint at onboarding. That's a gap regulators notice.

This guide covers how to build a PEP screening workflow that holds up under examination: from initial classification and risk scoring, through ongoing monitoring, to SAR filing when a match triggers concern. Whether you run AML compliance at a regional bank, a fintech, or an insurance carrier, the steps here translate directly to your operation.

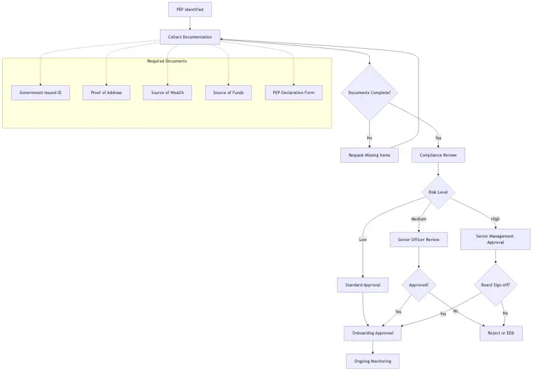
PEP screening workflow from onboarding through ongoing monitoring to SAR filing decision tree

What Is PEP Screening and Why Does It Matter for AML Compliance?

PEP screening is the process of identifying whether a customer, beneficial owner, or counterparty qualifies as a Politically Exposed Person, then applying enhanced due diligence proportional to their risk level.

The Financial Action Task Force (FATF) defines PEPs as individuals entrusted with prominent public functions, including heads of state, senior politicians, senior judicial officials, senior military officers, and executives of state-owned enterprises. Their family members and close associates carry the same designation.

The concern is not that PEPs are inherently corrupt. The concern is that their position creates opportunity for corruption, and that opportunity requires financial institutions to look harder. Under BSA/AML frameworks, ignoring PEP status during onboarding is a regulatory finding waiting to happen.

What qualifies as a PEP under FATF guidelines?

A PEP designation covers three main groups: domestic PEPs (officials within your own country), foreign PEPs (officials from other jurisdictions), and international organization PEPs (senior officials of bodies like the UN or World Bank). The practical challenge is that PEP lists are not static. Officials retire, get appointed, or change roles continuously, which makes ongoing rescreening just as important as the initial check.

PEP risk categories and tiered exposure

Not every PEP carries the same risk level. A senior government minister in a jurisdiction with a high corruption perception score carries more inherent risk than a local municipal official in a low-corruption country. Your risk rating model should factor in jurisdiction, role seniority, industry overlap, and transaction behavior. Most AML compliance software products let you weight these factors into a composite score, which then drives how much enhanced due diligence you apply.

How PEP Screening Fits Into Your BSA/AML Compliance Checklist

A bsa aml compliance checklist typically sequences controls in a specific order: customer identification, CDD (customer due diligence), risk rating, PEP and sanctions screening, and then ongoing monitoring. PEP screening sits after CDD because you need beneficial ownership data to screen the right people.

The FFIEC BSA/AML Examination Manual outlines expected PEP controls for federally regulated institutions. The manual is explicit that PEPs "present a higher risk for potential involvement in bribery and corruption by virtue of their position." This language carries weight during examinations.

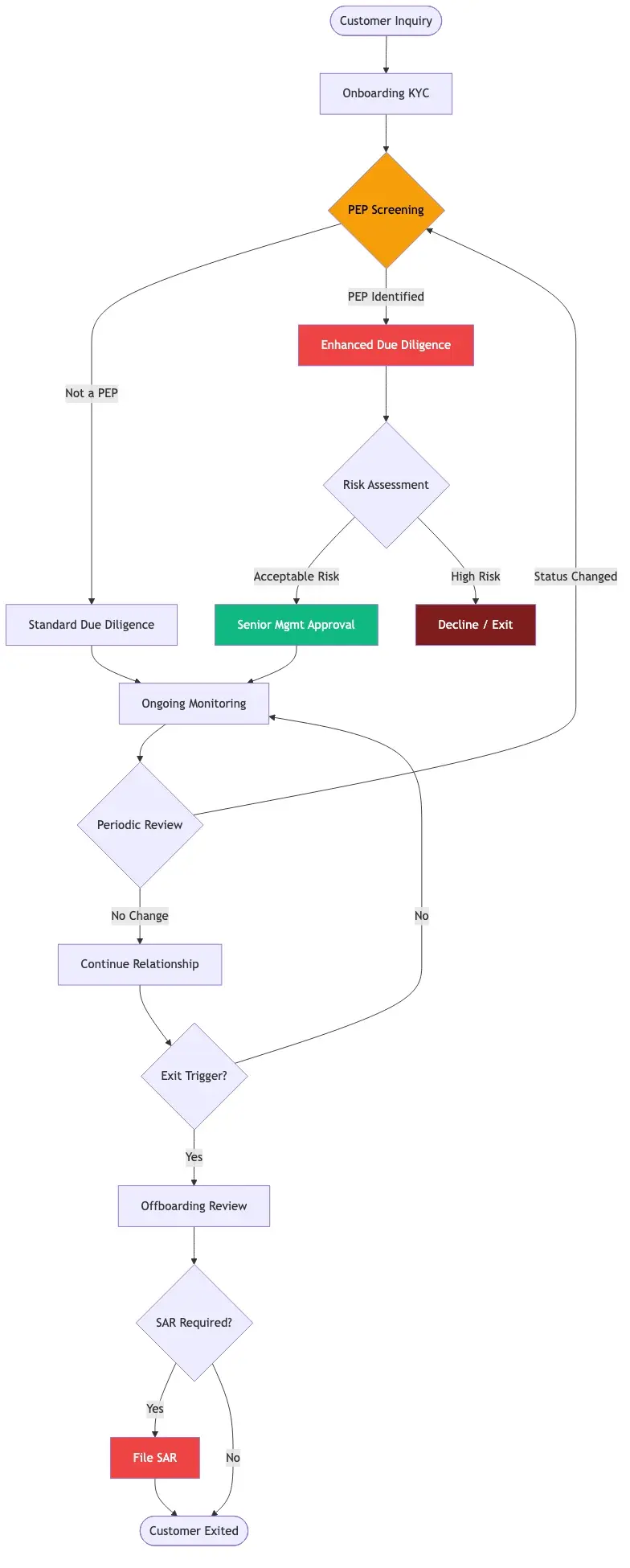
BSA/AML compliance checklist showing where PEP screening fits in the customer lifecycle from onboarding to exit

Core elements of a BSA/AML compliance checklist for PEP programs

Your PEP program needs documented procedures for five areas: (1) data sources for screening, (2) match resolution procedures for false positives, (3) escalation paths for confirmed PEP matches, (4) EDD documentation requirements, and (5) periodic rescreening cadence. Without documented procedures for each step, an examiner will find your program deficient even if your team is doing the right things informally.

How PEP data integrates with CDD workflows

PEP screening should not be a standalone step. It should integrate into your CDD workflow so that a confirmed PEP match automatically triggers an EDD task, notifies the relationship manager, and requires sign-off at a defined seniority level before account opening continues. This is where kyc automation adds real value: manual handoffs between screening and CDD create delays that either slow business or get bypassed under pressure.

Building Your AML Risk Assessment Framework for PEP Clients

An aml risk assessment guide for PEP clients looks different from standard customer risk rating. Standard models weight factors like geography, product type, and transaction volume. PEP risk models layer in political exposure level, jurisdiction corruption index, and source of wealth documentation quality.

PEP risk assessment gets tricky when a customer is a former official who now runs a legitimate private business. Former PEPs carry elevated risk for a defined period after leaving office. FATF recommends at least 12 months of continued enhanced due diligence, though the exact duration depends on the role and jurisdiction.

Using anti-money laundering technology for continuous risk monitoring

Anti-money laundering technology has moved well past batch screening. Modern platforms run continuous, real-time checks against PEP lists whenever a customer's profile changes or when new information appears on a PEP database. This matters because a customer who was not a PEP at onboarding may become one after a political appointment. Without ongoing monitoring, you won't catch that until the next annual review cycle.

For teams building out their monitoring workflows, our post on AML screening in digital lending covers how real-time monitoring integrates with KYC/AML identity verification workflows.

Scoring PEP risk: a practical model

Risk Factor Weight Scoring Guidance
Jurisdiction corruption index (CPI) 30% High CPI score = lower risk; low CPI = higher risk
Role seniority 25% Head of state = max score; local official = low
Industry overlap with regulated sector 20% Banking, defense, government contracts = higher
Source of wealth documentation 15% Full documentation = lower risk; gaps = higher
Time since leaving office (former PEPs) 10% Under 12 months = full PEP treatment
Radar chart showing PEP risk factor weighting across five dimensions for three example client risk profiles

KYC Automation and Enhanced Due Diligence for PEP Clients

KYC automation 2026 is changing how compliance teams handle high-risk onboarding. The kyc cdd requirements banks face for PEP clients include collecting and verifying source of wealth, source of funds, and beneficial ownership documentation, then obtaining senior management approval. That's five to eight distinct data collection tasks per PEP relationship. Doing this manually for every match is not sustainable at scale.

Automated KYC workflows can pre-populate known data fields, flag documentation gaps, route EDD tasks to the right analyst, and log approval timestamps without manual handoffs. Teams using kyc automation tools typically complete PEP onboarding in two to three business days rather than seven to ten.

Enhanced due diligence guide: What triggers a deeper review

An enhanced due diligence guide for PEP clients should define triggers precisely. EDD is not just "do more KYC." It means documenting the purpose of the relationship, expected transaction activity, source of wealth and funds, and confirming senior management approval. Triggers for EDD beyond standard PEP status include: geographic high-risk factors, complex corporate structures that obscure ownership, large cash transactions, and mismatches between stated income and actual transaction behavior.

For a broader look at how EDD connects to insurance product lines, see our guide on AML risk checks in policy issuance.

KYC/CDD requirements for PEP onboarding: a documentation checklist

The minimum documentation set for a PEP relationship includes:

  • Government-issued identity verification
  • Proof of current or former public role
  • Source of wealth narrative with supporting documentation
  • Source of funds for the specific transaction or relationship
  • Senior management approval memo
  • Ongoing monitoring plan with defined review frequency

Missing any of these items creates a red flag during examination. The FinCEN Customer Due Diligence rule makes documentation requirements explicit for covered institutions.

PEP onboarding documentation checklist with required items and senior management approval routing workflow

SAR Filing Requirements When PEP Screening Flags a Match

SAR filing requirements 2026 have not changed fundamentally, but enforcement attention on PEP-related suspicious activity has increased. A PEP match does not automatically require a SAR. What it requires is a documented investigation to determine whether the specific activity is suspicious.

The suspicious activity report guide published by FinCEN outlines the standard: file a SAR when you know, suspect, or have reason to suspect that a transaction involves funds from illegal activity, is designed to evade BSA requirements, lacks a lawful purpose, or involves the financial institution facilitating criminal activity.

It's worth separating SAR filing from ctr filing rules here. Currency Transaction Reports are mandatory for cash transactions over $10,000, regardless of suspicion. SARs require a judgment call. A PEP making a large cash deposit may trigger both a CTR (by dollar threshold) and a SAR investigation (by behavioral suspicion), and your procedures need to handle both workflows simultaneously. CTR filing rules are mechanical; SAR filing requires analyst judgment and documented rationale.

SAR filing best practices for PEP-related activity

SAR filing best practices for PEP cases include: document your investigation before the filing decision, not just after; file within 30 calendar days of detecting suspicious activity (or 60 days if the subject is not immediately identifiable); and include all relevant transaction data in the SAR narrative rather than relying on the subject-information fields alone.

One common mistake is writing a template narrative that says "subject is a PEP" without explaining why the specific activity is suspicious. FinCEN analysts and law enforcement need to understand the behavioral red flags, not just the status flag.

How SAR filing efficiency affects your AML compliance posture

SAR filing efficiency matters for two reasons. First, delayed filings create regulatory exposure regardless of the underlying quality of the report. Second, poor-quality SAR narratives reduce utility to law enforcement, undermining the purpose of the program. AML compliance software that aggregates transaction data into SAR draft narratives can cut preparation time by 40-60%, freeing analysts to focus on quality rather than data collection.

Our piece on sanctions screening automation covers related ground on how automation improves the quality and speed of compliance outputs.

AML Compliance Software: Choosing the Right Technology Stack

AML compliance software for PEP screening has three main architecture patterns: standalone PEP screening tools, integrated transaction monitoring platforms with PEP modules, and full-suite compliance platforms that combine screening, monitoring, case management, and regulatory reporting in a single system.

The choice depends on your team size, transaction volume, and existing tech stack. Anti-money laundering technology 2026 is trending toward AI-driven risk scoring that replaces static rule sets, and toward cloud-native platforms that refresh PEP lists in near-real-time rather than through daily or weekly batch updates.

Anti-money laundering technology 2026: AI-driven PEP detection

AI-based PEP screening platforms do more than name matching. They use natural language processing to identify PEP relationships from news sources, company filings, and court records that may not appear on commercial PEP lists. This is useful for detecting hidden relationships between a customer and a known PEP. The eu ai act financial services provisions, taking effect in phases through 2026, impose governance requirements on AI systems used in high-risk financial decisions, including PEP screening classifications.

Teams considering AI-driven tools should read our analysis of how agentic AI cuts false positives by 80% to understand how modern platforms handle match disambiguation at scale.

AML compliance fintech platforms: key evaluation criteria

When evaluating aml compliance fintech tools for PEP screening, focus on: PEP list coverage and update frequency, false positive rates from existing clients (not just coverage claims), integration with your core banking or CRM system, case management workflow flexibility, and audit trail completeness. A platform with 95% list coverage but a 30% false positive rate will bury your analysts in noise. Ctr filing rules automation is a secondary but useful feature: the best platforms handle both CTR and SAR workflows from a single interface, reducing the risk of missed filings.

PEP Screening for Community Banks and Fintech Small Teams

BSA/AML compliance for community banks and fintech small teams presents a specific challenge: the same regulatory requirements as large institutions, but a fraction of the staff and budget. The bsa aml compliance community banks question is not whether to build a PEP program. It's how to build one that scales to your operational reality without overwhelming a small team.

The fintech bsa aml small team problem is solvable. A team of three to five compliance analysts can manage PEP screening effectively by using the right automation tools and focusing manual effort on confirmed matches rather than initial screening triage. The goal is to build a defensible, documented program proportional to your customer base and risk profile.

Fintech BSA/AML small team: what to automate first

Start with initial screening automation. Manual PEP list checking against commercial databases is the lowest-value use of analyst time. An automated screening tool that handles initial checks, generates a match report, and routes only confirmed or probable matches to human review can free 60-70% of the time analysts currently spend on false positive triage. That's where the ROI on aml compliance software is most immediate for small teams.

BSA/AML for community banks: common pitfalls

Community banks frequently trip on three points in PEP programs: insufficient documentation of the risk rationale for PEP decisions, no formal policy for rescreening cadence, and weak audit trails. Regulators want to see that decisions were deliberate, not that someone simply checked a box. A short decision memo for each PEP relationship, even one page, creates the paper trail that satisfies examiners without requiring a large compliance department to produce it.

For teams managing cross-product compliance obligations, our post on manual compliance vs. AI automation offers a practical look at where automation helps and where human judgment remains necessary.

Onboard Customers in Seconds

Verify identities instantly with biometrics and AI-driven checks to reduce drop-offs and build trust from day one.
Start Free Trial
Onboard customers with AI-powered identity verification

Conclusion

A solid PEP screening compliance guide program comes down to three fundamentals: know who qualifies, apply risk-proportionate due diligence consistently, and document every decision with enough detail to survive examiner scrutiny. Keep your PEP data current through scheduled rescreening, not just onboarding checks.

AML compliance software with AI-driven screening handles initial checks, manages false positive triage, and generates SAR draft narratives faster than any manual process. But technology is only as effective as the compliance framework behind it. Build your procedures first, then choose tools that reinforce them.

If your PEP program is primarily manual today, start with automating initial screening and rescreening. That's where time savings are largest and where the compliance risk from human error is highest. From there, layer in case management and SAR workflow automation. The return, measured in analyst hours freed and regulatory findings avoided, makes the investment straightforward to justify to any board or examiner.

Frequently Asked Questions

AML compliance is the set of policies, procedures, and controls that financial institutions implement to detect and prevent money laundering. It covers customer due diligence, transaction monitoring, suspicious activity reporting, and regulatory filing under frameworks like the Bank Secrecy Act in the US. Effective AML compliance programs combine written procedures with technology that automates screening and monitoring at scale.

AML compliance in fintech refers to the specific BSA/AML obligations fintechs face, including customer identification, KYC/CDD processes, PEP and sanctions screening, transaction monitoring, and SAR filing. Because fintechs process high transaction volumes with small compliance teams, they typically rely on automated AML compliance software to meet these requirements without proportionally growing headcount.

A BSA/AML compliance checklist is a structured list of required controls that a financial institution must implement under the Bank Secrecy Act. It typically includes customer identification, CDD and EDD requirements, PEP and sanctions screening, transaction monitoring, SAR and CTR filing procedures, independent testing, and a staff training program. PEP screening sits after CDD in the standard sequence because you need beneficial ownership data before screening.

BSA/AML compliance for community banks means meeting the same federal AML requirements as large institutions, including PEP screening, SAR filing, and ongoing transaction monitoring, while operating with fewer compliance resources. Community banks that prioritize automation for initial screening and reserve analyst time for confirmed matches and filing decisions can build programs that satisfy examiners without large teams.

AML compliance software is a technology platform that automates anti-money laundering controls such as customer screening against PEP and sanctions lists, behavioral transaction monitoring, case management, and regulatory report generation including SAR and CTR workflows. Effective platforms combine rule-based alerts with AI-driven risk scoring to reduce false positives while maintaining high detection rates for genuine risk.

Anti-money laundering technology refers to the tools financial institutions use to automate AML compliance tasks. This includes name screening against PEP and sanctions databases, behavioral transaction monitoring, AI-powered composite risk scoring, case management workflows, and automated SAR and CTR filing support. Modern platforms also pull open-source intelligence from news and court records to identify PEP relationships not found on commercial lists.

Anti-money laundering technology in 2026 is characterized by AI-driven screening that uses natural language processing to detect PEP relationships from open-source data, near-real-time PEP list refreshes from cloud-native platforms, and integrated case management that handles both CTR and SAR workflows from a single interface. EU AI Act financial services provisions taking effect through 2026 also impose new governance requirements on AI systems used in PEP screening and other high-risk AML decisions.

Enjoyed this article?

Subscribe now to get the latest insights straight to your inbox.

Recent Articles